上海财经大学2019年MBA/EMBA提前面试时间
2018/7/18 10:18:08
来源: 网络
019年入学上财MBA(EMBA)预面试网申通道正式开放啦!如果你2019年有意向报考上海财经大学MBA,赶快登录:https://usercenter.sufe.edu.cn/进行注册报名吧。注:每位考生只能选择参加一次面试,批次选择对MBA提前面试结果没有影响。

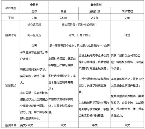
上财MBA(EMBA)班型介绍


上海财经大学2019年MBA预面试网申流程后续将会公布,请密切关注本网站及微信相关信息。

热门推荐





